Skip to main content

42 employee er diagram

Employee Management System ERD Template - Moqups Diagrams & Flows ER Diagrams Employee Management System ERD Use our employee management system ERD template to streamline administrative tasks for your department. Whether you are part of the HR department or belong to a different team, this system will bring along benefits that will ease workflows and improve performance. Introduction of ER Model - GeeksforGeeks ER Model is used to model the logical view of the system from data perspective which consists of these components: Entity, Entity Type, Entity Set - An Entity may be an object with a physical existence - a particular person, car, house, or employee - or it may be an object with a conceptual existence - a company, a job, or a university ...

Entity-Relationship Diagram (ERD) | Er Diagram For ... An Entity-Relationship Diagram (ERD) is a visual presentation of entities and relationships. That type of diagrams is often used in the semi-structured or unstructured data in databases and information systems. At first glance ERD is similar to a flowch Er Diagram For Employee Management System

Employee er diagram

Employee er diagram

Employee Management System (ER diagram) - Software Ideas ... Employee Management System ERD An ER diagram example for an employee management system (EMS). The model allows you to register employees, their position, department, an office they work in, and projects they are allocated to. Entities Defined in Employee Management System ERD The ER model defines the following entities: Employee - the main entity Er Diagram Examples For Employee Management System ... What exactly is ER Diagrams? Entity relationship diagram displays the interactions of entity establish saved in a database. To put it differently, we can say that ER diagrams assist you to make clear the rational construction of databases. Initially appear, an ER diagram looks nearly the same as the flowchart. ER Diagrams to Tables - Gate Vidyalay ER diagram is converted into the tables in relational model. This is because relational models can be easily implemented by RDBMS like MySQL , Oracle etc. Following rules are used for converting an ER diagram into the tables- ... One table for the entity set "Employee" ...

Employee er diagram. ER Diagram Examples - Entity Relationship Diagram ER Diagram An entity-relationship model ( ER space model ) describes the structure of a database with the help of a diagram which is known as the Entity-relationship diagram ( ER diagram ). An ER diagram shows the relationship between the entity sets. So that an ER diagram can express the overall logical structure of a database graphically. Entity Relationship Diagram (ERD) - What is an ER Diagram? An ER diagram is a means of visualizing how the information a system produces is related. There are five main components of an ERD: Entities, which are represented by rectangles. An entity is an object or concept about which you want to store information. ER Diagram (ERD) - Definition & Overview | Lucidchart An Entity Relationship (ER) Diagram is a type of flowchart that illustrates how "entities" such as people, objects or concepts relate to each other within a system. ER Diagrams are most often used to design or debug relational databases in the fields of software engineering, business information systems, education and research. Er Diagram Employee Department Project | ERModelExample.com Er Diagram Employee Department Project - Entity Relationship is actually a higher-levels conceptual details design diagram. Entity-Relation model is based on the notion of true-entire world organizations along with the relationship between them.

Online ERD Tool - Visual Paradigm Looking for an online ERD diagram tool? Visual Paradigm's online ERD software makes database design fast and straight-forward. The ERD diagramming tool has all the ERD symbols and connectors you need to create professional, industry-standard ER model. No matter you want to create a conceptual, logical or physical data model, our online ERD tool ... Employee Performance Evaluation System ER Diagram Nov 04, 2020 · Employee Performance Evaluation System ER Diagram – Step 1 Identify Entities Step 2. After we have specified our entities, it is time now to connect or establish a relationship among the entities. Employee Performance Evaluation System ER Diagram – Step 2 Table Relationship The employee belongs to a department (1 to 1 relationship). Human Resource Management System ER Diagram - FreeProjectz All the entities Employee, Salary, Appraisals, Salary Slip are normalized and reduce duplicacy of records We have implemented indexing on each tables of Human Resource Management System tables for fast query execution. Get 6 diagrams only in 300/- or $6.99 USD. Call or WhatsApp us on +91-8470010001 for more details. Project Category ER Diagram: Entity Relationship Diagram Model | DBMS Example ER Diagram stands for Entity Relationship Diagram, also known as ERD is a diagram that displays the relationship of entity sets stored in a database. In other words, ER diagrams help to explain the logical structure of databases. ER diagrams are created based on three basic concepts: entities, attributes and relationships.

ER Diagram of a Company - GeeksforGeeks ER Diagram is known as Entity-Relationship Diagram, it is used to analyze to structure of the Database. It shows relationships between entities and their attributes. An ER Model provides a means of communication. ER diagram of Company has the following description : Company has several departments. Each department may have several Location. Entity Relationship Diagram (ERD) | ER Diagram Tutorial There are three basic elements in an ER Diagram: entity, attribute, relationship. There are more elements which are based on the main elements. They are weak entity, multi valued attribute, derived attribute, weak relationship, and recursive relationship. ER Diagram for Employee Payroll Management System | EdrawMax Mar 23, 2022 · An ER diagram for an employee payroll management system, as the name implies, depicts the relationship between two or more entities. This could be real-world entities or database entity sets. In software development, the model aids in the creation of a logical structure for the database or the overall connectivity. This is a four-step procedure. What Is an ER Diagram? | Vertabelo Database Modeler The process is very simple; just click the Create New Document button on the main taskbar to create a diagram in a few steps: You need to decide if you want to create a logical or physical diagram. We used a physical ERD in the examples for this article. Name your diagram and select your database engine.

Information represented in an ER-diagram

Information represented in an ER-diagram

Employee Management System ER Diagram - FreeProjectz This ER (Entity Relationship) Diagram represents the model of Employee Management System Entity. The entity-relationship diagram of Employee Management System shows all the visual instrument of database tables and the relations between Salary, Experience, Employee, Attendance etc.

Solved) : Following Er Diagram Employee Manager Id Works Name ...

Solved) : Following Er Diagram Employee Manager Id Works Name ...

What is an Entity Relationship Diagram (ERD) - Edraw An entity relationship diagram (ERD) is a popular type of database diagram that clearly displays the system entities and their internal relationships. See this article right now to explore more about the ER Diagram field including advantages, usages, and how-to tips. ... For example, an enterprise employee has an unique company ID number. One ...

E-66: Section 1

E-66: Section 1

Entity Relationship Diagram Examples | Entity Relationship ... An Entity-Relationship Diagram (ERD) is a visual presentation of entities and relationships. That type of diagrams is often used in the semi-structured or unstructured data in databases and information systems. At first glance ERD is similar to a flowch Identifying Quality Management System

Convert the E-R diagram above into relations statements. You ...

Convert the E-R diagram above into relations statements. You ...

What is an ER Diagram? Entity Relationship Diagram (ERD) Shared Convention - ER Diagram It is efficient to communicate information in a way that can be easily understood by many people. ER diagramming is like that — you may say or write things differently because of the way you speak, your accent, and so on, but everyone draws ER diagrams according to the same conventions.

Web Review: Planning Your Site With Entity Relationship Diagrams

Web Review: Planning Your Site With Entity Relationship Diagrams

Construct an ER diagram for a company in DBMS? Follow the steps given below to draw an ER model for the company − Step 1 − Identify the entity sets The entity set has multiple instances in a given business scenario. As per the given constraints the entity sets are as follows: Employee Department Project Dependent Step 2 − Identify the attributes for the given entities

How to draw Er-Diagram and Table structures for Employee ...

How to draw Er-Diagram and Table structures for Employee ...

ER Diagrams for Hospital Management System: A Complete ... Since ERDs are of great use for designing a hospital management system, here we are going to walk you through the steps of designing an ER diagram for your hospital management system . Step 1: The first step is to identify the entity sets. As per your requirement, you will have some main entities.

entity relationship - Sql ER Diagram: product with parents ...

entity relationship - Sql ER Diagram: product with parents ...

ER Diagram for Employee Payroll Management System ER Diagram for Employee Payroll Management System. ER Diagram - Payroll System. E-R (Entity-Relationship) Diagram is used to represents the relationship between entities in a table. ER diagrams represent the logical structure of databases. ER Diagram represent relationship between two database tables. E-R diagram means Entity Relationship ...

Mapping ER Diagrams to Tables - ppt download

Mapping ER Diagrams to Tables - ppt download

PDF Entity-Relationship (ER) Diagrams - Northeastern University Draw an ERD for the following description: Each department has a unique name, a unique number, and a particular employee who manages the department. We keep track of the start date when that employee began managing the department. A department may have several locations. February 11, 2018 Entity-Relationship (ER) Diagrams 13

ER Diagrams | Chandini's Blog

ER Diagrams | Chandini's Blog

ERD Templates | ER Diagram Examples | Moqups Select one of the ER diagram examples below and start crafting diagrams that are invaluable to your projects. Moqups provides a specific set of stencils designed to help you build an entity-relationship diagram template fast and easy. Explore the ERD model stencils located in our app - such as the Entity stencil, the Entity with key, or the ...

Entity Relationship Diagram (ERD) | ER Diagram Tutorial

Entity Relationship Diagram (ERD) | ER Diagram Tutorial

PDF Dr.Osama Part 2 Entity Relationship Diagram ERD • Example: In Employee "works_for" department relationship: - Employee Role: "worker" (works in department) - Department Role: "Employer" (employs employee) • Entity roles can be written on relationship lines in ER Diagram. But they are implicitly known, so they are not necessary

database design - Need help on my first ER diagram - Database ...

database design - Need help on my first ER diagram - Database ...

What is Entity Relationship Diagram (ERD)? Entity Relationship Diagram, also known as ERD, ER Diagram or ER model, is a type of structural diagram for use in database design. An ERD contains different symbols and connectors that visualize two important information: The major entities within the system scope, and the inter-relationships among these entities.

OraFAQ Forum: General » ER Diagram

OraFAQ Forum: General » ER Diagram

ER Diagrams to Tables - Gate Vidyalay ER diagram is converted into the tables in relational model. This is because relational models can be easily implemented by RDBMS like MySQL , Oracle etc. Following rules are used for converting an ER diagram into the tables- ... One table for the entity set "Employee" ...

Week 6: The Entity-Relationship Model The Entity Relationship ...

Week 6: The Entity-Relationship Model The Entity Relationship ...

Er Diagram Examples For Employee Management System ... What exactly is ER Diagrams? Entity relationship diagram displays the interactions of entity establish saved in a database. To put it differently, we can say that ER diagrams assist you to make clear the rational construction of databases. Initially appear, an ER diagram looks nearly the same as the flowchart.

MAPPING ER TO RELATIONAL MODEL-PAYROLL MANAGEMENT SYSTEM ...

MAPPING ER TO RELATIONAL MODEL-PAYROLL MANAGEMENT SYSTEM ...

Employee Management System (ER diagram) - Software Ideas ... Employee Management System ERD An ER diagram example for an employee management system (EMS). The model allows you to register employees, their position, department, an office they work in, and projects they are allocated to. Entities Defined in Employee Management System ERD The ER model defines the following entities: Employee - the main entity

Conversion of ER-Diagram into Table - Ducat Tutorials

Conversion of ER-Diagram into Table - Ducat Tutorials

Simple ER diagram roll no:9 | LBS kuttipedia

Simple ER diagram roll no:9 | LBS kuttipedia

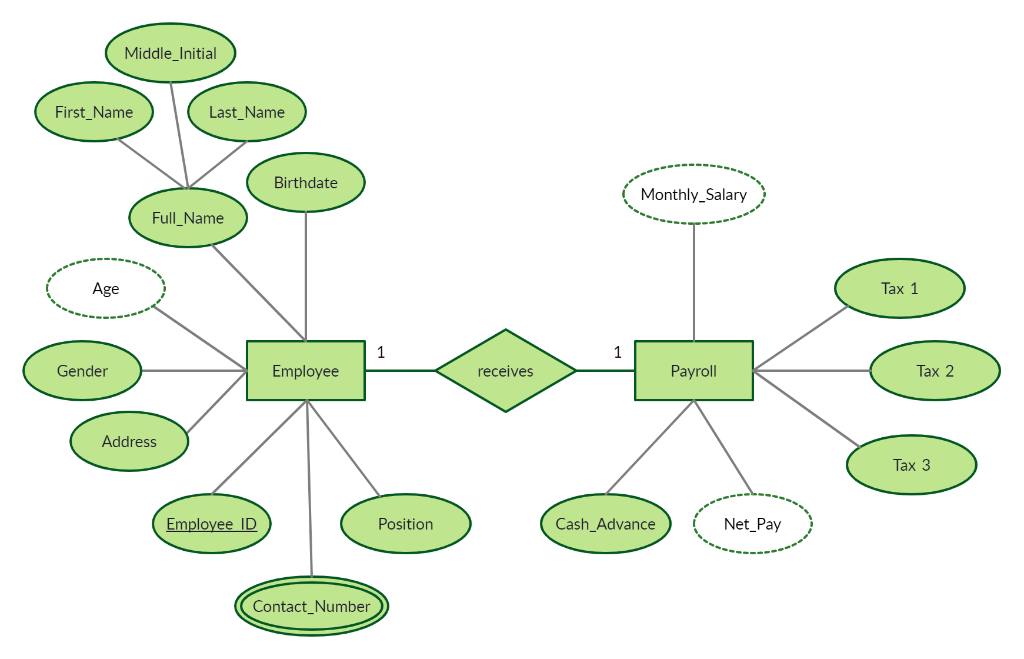
Employee Management System Er Diagram Showing Employee Salary ...

Employee Management System Er Diagram Showing Employee Salary ...

Solved Please fix this ER Diagram that I made based on my ...

Solved Please fix this ER Diagram that I made based on my ...

ERD Example - GnomezGrave

ERD Example - GnomezGrave

oracle - Concept, ER model,

oracle - Concept, ER model, "employee tracking" - Database ...

Specialization, Generalization and Aggregation - CSVeda

Specialization, Generalization and Aggregation - CSVeda

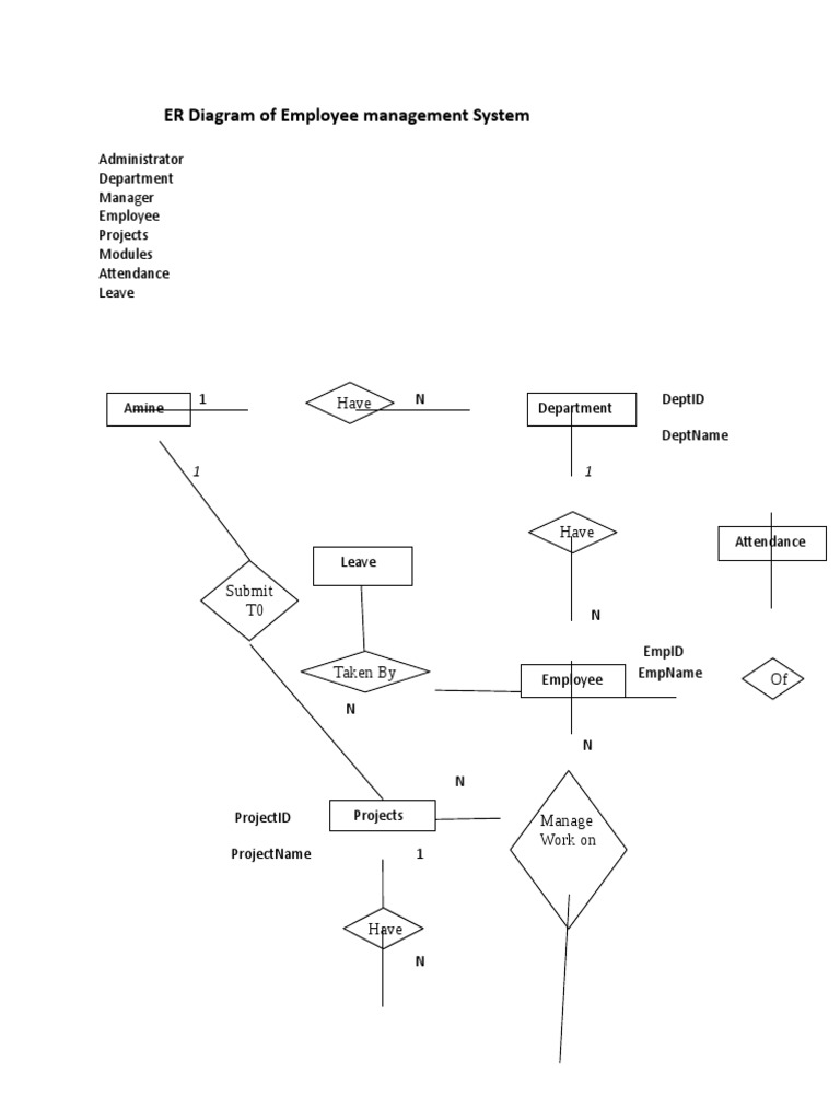
ER Diagram of Employee Management System | PDF | Employee

ER Diagram of Employee Management System | PDF | Employee

er diagram for employee attendance management system - Google ...

er diagram for employee attendance management system - Google ...

Introduction to Entity-relationship modelling

Introduction to Entity-relationship modelling

1: Entity-Relationship Schema for the Company Database ...

1: Entity-Relationship Schema for the Company Database ...

Conceptual Modeling with ER Diagrams Peter Chen introduced ER ...

Conceptual Modeling with ER Diagrams Peter Chen introduced ER ...

Entity-Relationship Diagram Tutorial | ER Diagram Tutorial Part 2

Entity-Relationship Diagram Tutorial | ER Diagram Tutorial Part 2

ER Diagram Examples - Entity Relationship Diagram

ER Diagram Examples - Entity Relationship Diagram

database - How to share information between entities in an ER ...

database - How to share information between entities in an ER ...

About the SQL Server Entity-Relationship Model

About the SQL Server Entity-Relationship Model

Entity Relationship Diagrams for IT Projects - 1215 Words ...

Entity Relationship Diagrams for IT Projects - 1215 Words ...

ER Diagrams in DBMS: Entity Relationship Diagram Model

ER Diagrams in DBMS: Entity Relationship Diagram Model

Developing Entity Relationship Diagrams (ERDs) Introduction ...

Developing Entity Relationship Diagrams (ERDs) Introduction ...

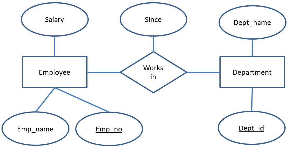
Entity Relationship Diagram With Employee And Department ...

Entity Relationship Diagram With Employee And Department ...

ERD Review Employee Projects

ERD Review Employee Projects

Data Modeling Using Entity-Relationship Model

Data Modeling Using Entity-Relationship Model

An ER Diagram for the HR Sample schema - Data Masker for ...

An ER Diagram for the HR Sample schema - Data Masker for ...

Draw an e-r diagram and convert it to a relational schema ...

Draw an e-r diagram and convert it to a relational schema ...

database design - Need help on my first ER diagram - Database ...

database design - Need help on my first ER diagram - Database ...

database - How can I create a role hierarchy in an ER-Diagram ...

database - How can I create a role hierarchy in an ER-Diagram ...

Core Concept Of ERD (Entity Relationship Diagram)

Core Concept Of ERD (Entity Relationship Diagram)

INSY3402: Database Management

INSY3402: Database Management

Comments

Popular posts from this blog

38 nurse call systems wiring diagram

38 cat respiratory system diagram

41 2002 ford explorer fuse diagram under dash